Analysis and Design of 48V-12V Hybrid Dickson Switched-Capacitor Converter for Split-Phase Control


  • November 2024 - March 2025 | Berkeley, CA, USA
  • Undergraduate Researcher under Prof. Robert Pilawa-Podgurski at Pilawa Research Group.
  • Introduction: Hybrid switched-capacitor converters have become increasingly popular in both academia and industry, as the addition of an inductor can reduce charge-sharing loss in traditional switched-capacitor converters, achieving superior efficiency while maintaining high power density. Among various topologies, the Dickson topology is particularly favored due to its ability to achieve the theoretical minimum switch voltage stress. However, based on calculations, to achieve complete soft-charging in a 4:1 Dickson converter (to eliminate transient current), the flying capacitor C2 would need to be infinitely large, which is clearly impractical. To address this limitation, 4-phase split-phase control was developed. Later, a 3-phase split-phase control scheme was proposed by Nagesh (the PhD student I worked with), along with several other advanced control techniques.
  • My responsibility: I conducted comprehensive simulations in LTSpice and PLECS to analyze soft-charging behavior, 4-phase and 3-phase split-phase control schemes, topology trade-offs, and design optimizations for hybrid switched-capacitor converters. Following the simulation phase, I designed a test board for a 48V-12V hybrid Dickson switched-capacitor converter to experimentally validate split-phase and other advanced control techniques, with particular attention to modularity and testability, enabling flexible validation of split-phase and other advanced control techniques.
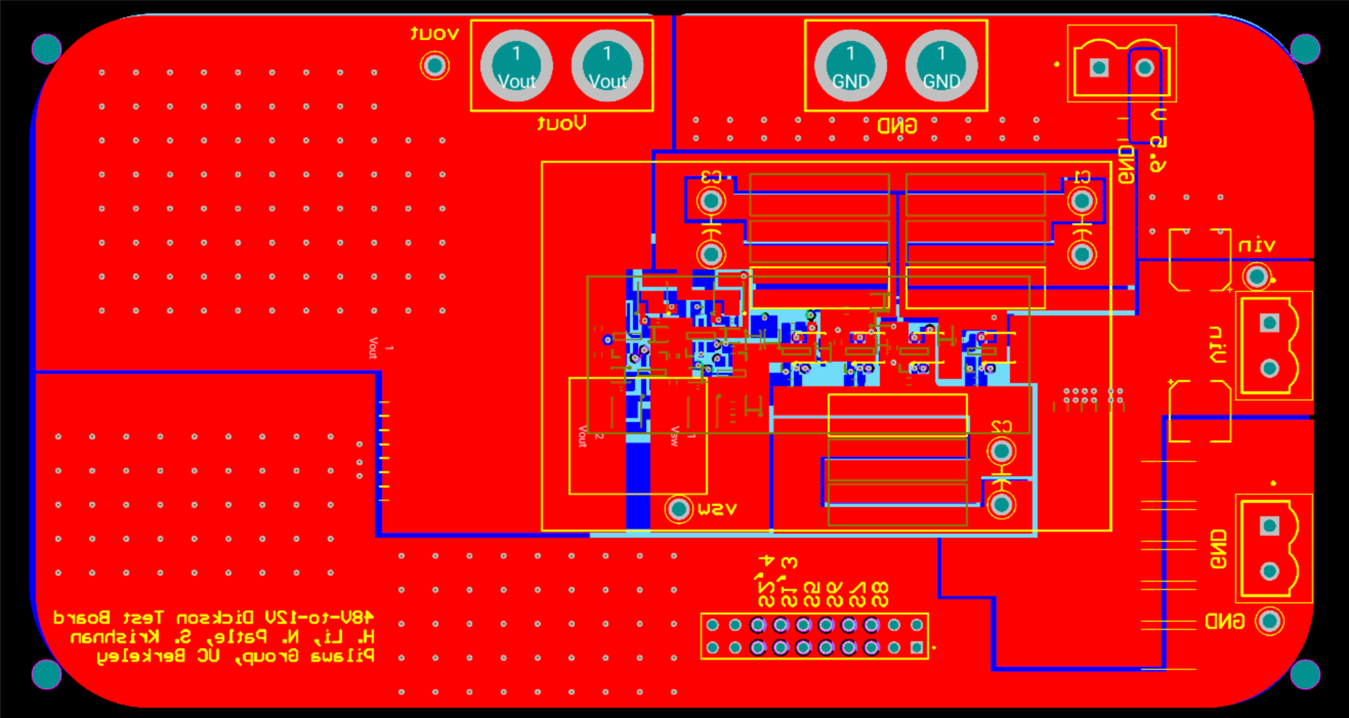
  • Top view 1 Top view 2
    Top view of the PCB
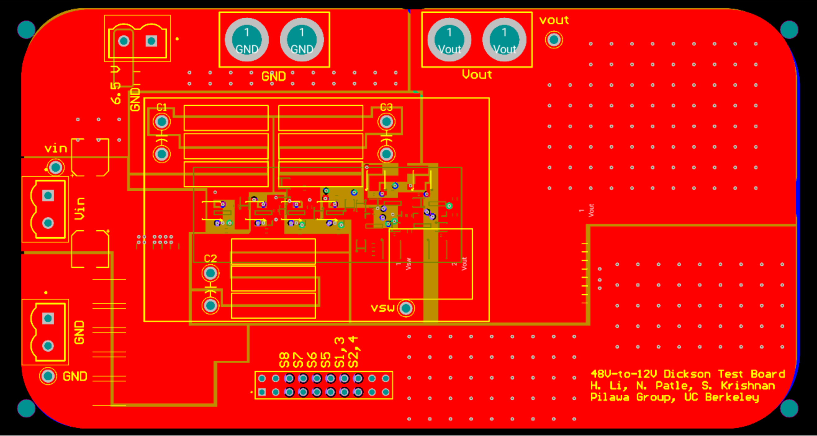
    Bottom view 1 Bottom view 2
    Bottom view of the PCB

    A New Y-function MOSFET Mobility Extraction Method at Cryogenic Temperatures


  • October 2023 - June 2024 | Shenzhen, Guangdong, China
  • Undergraduate Researcher advised by Prof. Kai Chen at School of Microelectronics.
  • Introduction: mobility is a essential parameter of MOSFET behaviour. It is usually extracted from C-V curve. Researcher has proposed a method called Y-function method to extract mobility from I-V curve directly. This is more valuable in cryogenic temperatures, because it is harder to do measurement at cryogenic temperatures. However, MOSFET behaves different at cryogenic temperatures from room temperature, especially Coulomb scattering becomes dominant at low temperatures. So we added another fit parameter θ3 to account Coulomb scattering so that it can be valid from room temperature all the way down to 4K.
  • My responsibility: I studied the physical effects of cryogenic temperatures on the changes in channel carrier mobility. Read related paper about different extraction methods of channel mobility. Derived the equations to extract different parameters including threshold voltage, low-field mobility, effective mobility, the first, second, third degeneration coefficients. Usd MATLAB to process MOSFET I-V data, perform computational analysis, apply linear fitting, and adjust fitting parameters to ultimately obtain the desired parameters.
  • Picture 1 Picture 2
    Extracted NMOS and PMOS effective mobility vs. VG from 300K to 4K